青神发展投资集团有限公司

  • home首页
  • AboutGroup集团概况
    集团简介 领导班子 组织机构 下属子公司
  • party党的建设
    党建概况 党建工作 党纪法规 学习园地
  • features企业文化
    企业文化 公司风采 制度建设
  • offering业务板块
    文化旅游板块 地产建工板块 人力资源和物业板块 产业板块
  • showcase项目展示
    项目建设 生产产品 经营活动
  • news资讯公告
    新闻资讯 通知公告 招聘公告 招租公告 采购公告
  • tenders招标采购
  • contacts联系我们
    联系我们 信访举报
  • 新闻资讯/
  • 通知公告/
  • 招聘公告/
  • 招租公告/
  • 采购公告/

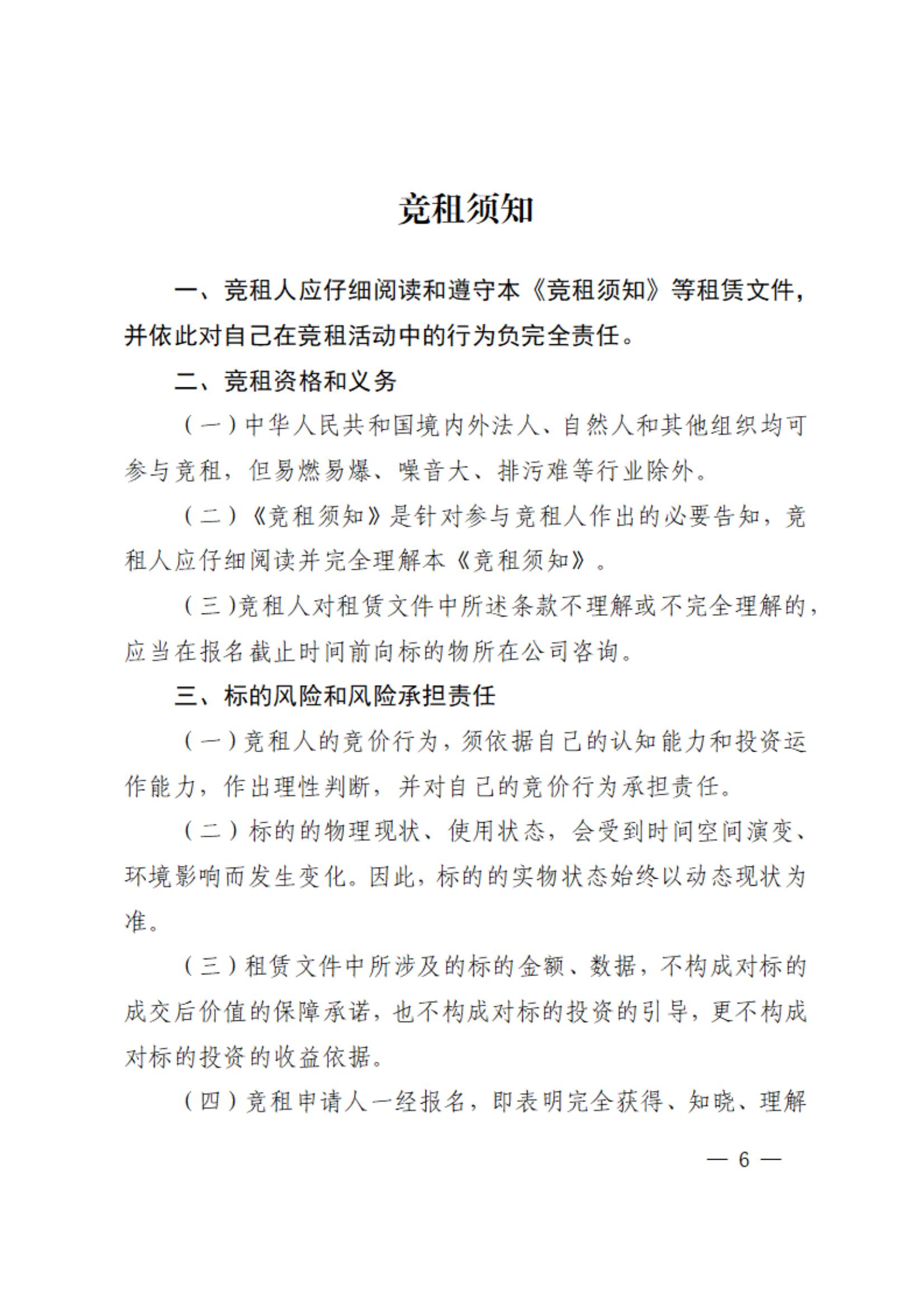
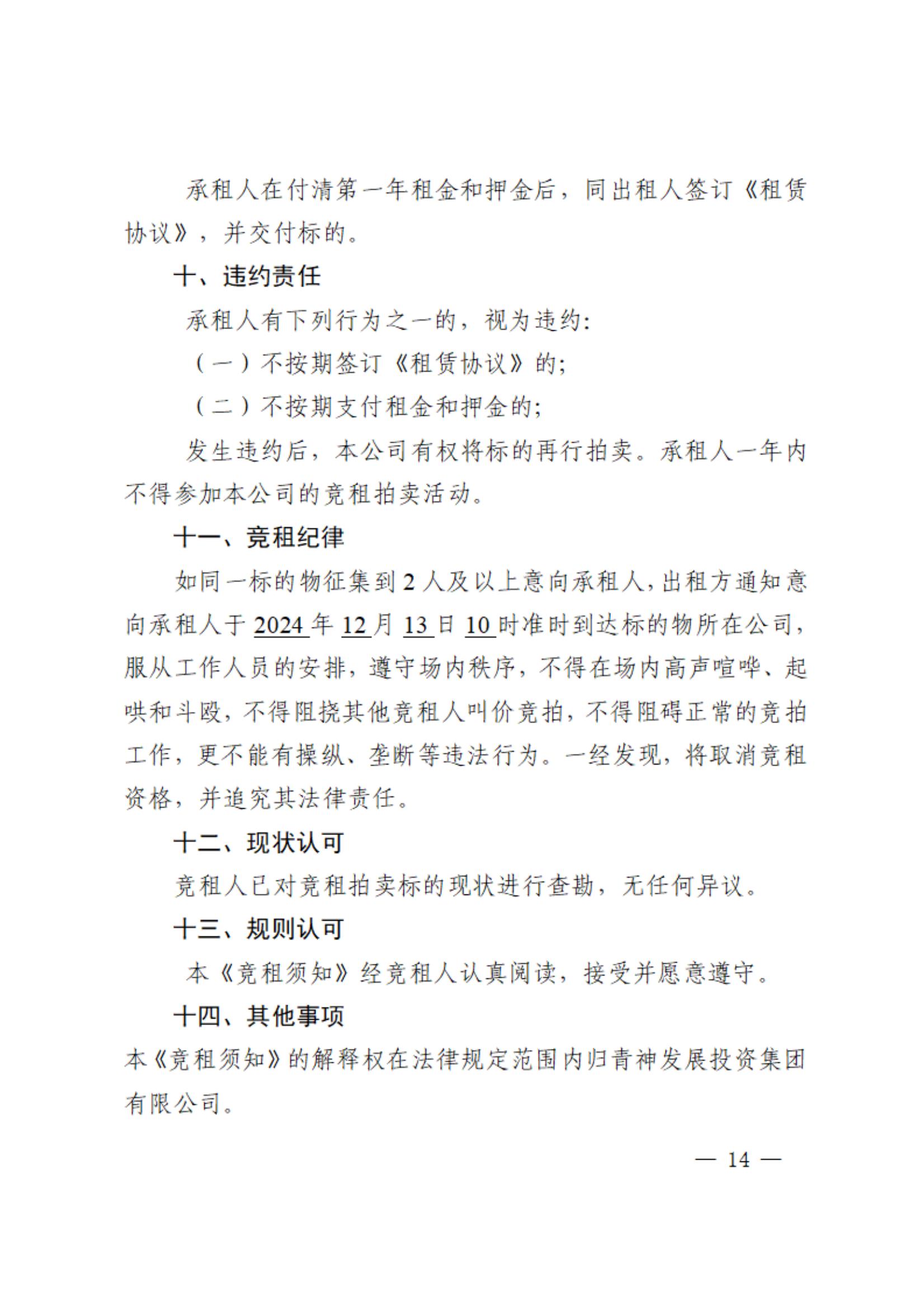
招租公告

您当前位置:首页 / 资讯公告 / 招租公告

QFZ2024-11号 青发展集团公司31宗国有资产对外出租

编辑: 更新发布:2024-11-29 02:20
摘要:

租赁协议.docx (16.15 K)

国有资产竞租报名表.docx (18.72 K)

上一篇:无数据

下一篇:QFZ2024-10号 青发展集团公司1宗国有资产对外出租

集团概况
集团简介 管理团队 组织机构 下属子公司
党的建设
党建概况 党建工作 党纪法规 学习园地
企业文化
企业文化 公司风采 制度建设
业务板块
文化旅游 地产建工 人力资源和物业 产业
项目展示
项目建设 生产产品 经营活动
资讯公告
新闻资讯 通知公告 招聘公告 招租公告
联系我们
联系我们 信访举报
028-38831115
青发展官网
关注微信公众号
地址:四川青神经开区兴业路10号
© 2022 青神发展投资集团有限公司 版权所有. ICP备案:蜀ICP备2022025089号-1 Powered By ForxCWS Ver4.0.1