青神发展投资集团有限公司

  • home首页
  • AboutGroup集团概况
    集团简介 领导班子 组织机构 下属子公司
  • party党的建设
    党建概况 党建工作 党纪法规 学习园地
  • features企业文化
    企业文化 公司风采 制度建设
  • offering业务板块
    文化旅游板块 地产建工板块 人力资源和物业板块 产业板块
  • showcase项目展示
    项目建设 生产产品 经营活动
  • news资讯公告
    新闻资讯 通知公告 招聘公告 招租公告 采购公告
  • tenders招标采购
  • contacts联系我们
    联系我们 信访举报
  • 新闻资讯/
  • 通知公告/
  • 招聘公告/
  • 招租公告/
  • 采购公告/

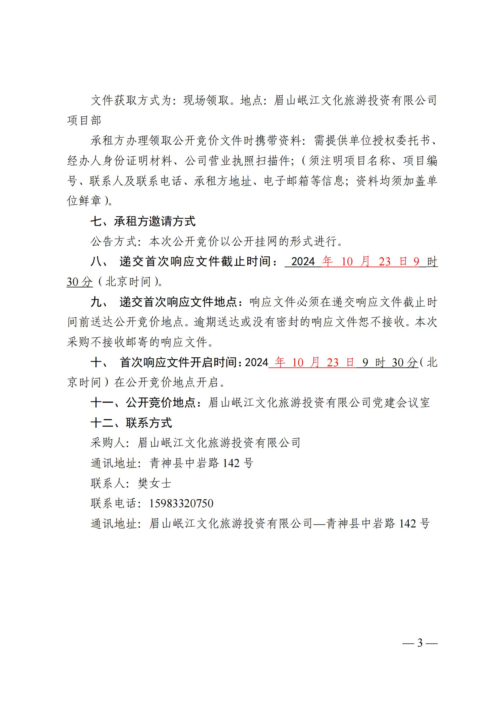
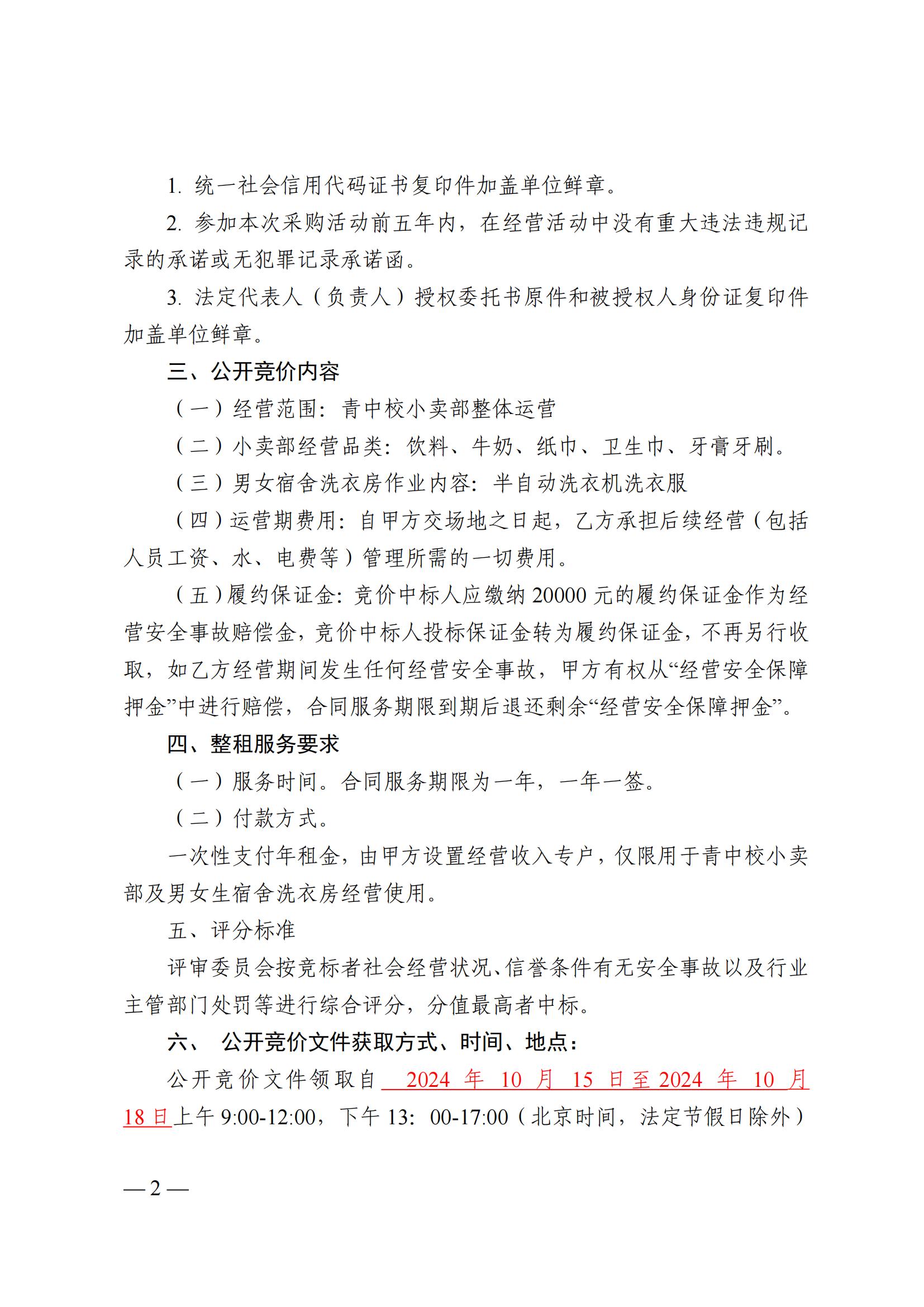
采购公告

您当前位置:首页 / 资讯公告 / 采购公告

青神中学校小卖部整体运营公开竞价寻求合作方

编辑: 更新发布:2024-10-15 09:07
摘要:

附件:评比得分表.docx (13.36 K)

上一篇:青神中学校小卖部整体运营公开竞价寻求合作方终止公告

下一篇:债权转让方案咨询与推广服务成交公告

集团概况
集团简介 管理团队 组织机构 下属子公司
党的建设
党建概况 党建工作 党纪法规 学习园地
企业文化
企业文化 公司风采 制度建设
业务板块
文化旅游 地产建工 人力资源和物业 产业
项目展示
项目建设 生产产品 经营活动
资讯公告
新闻资讯 通知公告 招聘公告 招租公告
联系我们
联系我们 信访举报
028-35081819
青发展官网
关注微信公众号
地址:四川青神经开区兴业路10号
© 2025 眉山岷江发展投资有限公司 版权所有. ICP备案:蜀ICP备2025160606号-1 Powered By ForxCWS Ver4.0.1